
Ridge built a $200M brand.
Most DTC brands plateau at $2-5M.
They generate 500+ ad creatives per day using AI.
They seeded 1,000 creators in Q1 2025.
Their CEO's podcast does $5M+/year in revenue.
But that's not the real secret.
Ridge doesn't post from a brand logo and call it a day.
Ridge follows what I call The 4 Voice System:
A framework where four different voices create trust from every angle.
Let’s break it down.
Shoppers are adding to cart for the holidays
Over the next year, Roku predicts that 100% of the streaming audience will see ads. For growth marketers in 2026, CTV will remain an important “safe space” as AI creates widespread disruption in the search and social channels. Plus, easier access to self-serve CTV ad buying tools and targeting options will lead to a surge in locally-targeted streaming campaigns.
Read our guide to find out why growth marketers should make sure CTV is part of their 2026 media mix.
I Learned About “Logo Only” Posts the Hard Way
I built a brand account to 4 million views in a month.
You'd think that would move the needle.
It barely did.
Why?
Because it was all coming from one voice, the brand saying "Look at us! We're great!"
And everyone knows the brand will say they're great.
No creator mentions. No founder building authority. No community proof.
Single-voice distribution caps out. Always.
Here's what I finally did:
Seeded user accounts in communities where the ICP hung out (and Reddit for search discovery)
Activated third party content from trusted creators in the space (in this case it was doctors and health)
Got the leadership team to start publishing their story.
With these pieces locked into place we did added $3.4M to the sales pipeline in 90 days.

Over the last 20 years I’ve worked with more brands than I can honestly remember, but let me guess and say around 1,000 (some you’ve heard of like Fireball, Hennessy, Heineken and many others you haven’t).
There’s a pattern that connects the brands that blow vs the ones that struggle.
Single-voice brands max out at $20K/day because trust comes from one angle. Multi-voice brands scale to $200K/day because trust is established from four directions before the ad even runs.
The 4-Voices System

Voice 1: Founder Voice (Top-Down, Personal) Your founder builds authority. Posts consistently. Becomes the trust engine.
Voice 2: Creator Voice (Bottom-Up, Unofficial) Hundreds of creators posting. Social proof at scale.
Voice 3: Community Voice (Bottom-Up, Official) Your team shows up where people talk. Think Reddit, Discord, IRL events. Helpful, not corporate.
Voice 4: Brand Voice (Top-Down, Official) Your brand runs ads, partnerships, professional content. But it WORKS better now because the other voices built trust first.
Let's break down each voice and show you exactly how to build your version.
Voice 1: Founder Voice (Top-Down Authority)

Personal brands build trust 3-5x faster than company brands.
Why?
Humans are wired to trust humans, not logos. When Rodge CEO Sean Frank talks about building Ridge, you're getting the founder's conviction. When "Ridge Wallet" posts the same content, you're getting corporate messaging.
Your brain knows the difference.
Most founders hide behind the company brand because it feels more "professional."
But professional doesn't build trust. Personal does.
Application: Ridge's $5M Podcast Play

Sean's "Operators" podcast is a triple-leveraged asset.
Revenue Stream 1: B2B Sponsorships Companies targeting e-commerce founders pay to sponsor episodes. Annual revenue: $5M+
Revenue Stream 2: Direct Ridge Attribution People hear Sean's story, they buy Ridge wallets for themselves or (more likely) as gifts.
Revenue Stream 3: Distribution Engine Each episode reaches 10,000+ listeners, including:
Creators who may get inspired to post about Ridge (→ activates Voice 2)
E-commerce founders who could post Reddit discussions about Ridge (→ activates Voice 3)
Potential customers who could now see Ridge ads with trust pre-established (→ amplifies Voice 4)
Sean built a podcast that IS the sales engine.
The podcast is profitable on its own ($5M/year). AND it builds his personal authority. AND it creates distribution for Ridge. AND it seeds the other three voices.
Why This Is Your Starting Point
Here's Sean's insight:
“If one video pops off, you can get $100K in sales.“
Notice what he didn't say: "You need 100K followers."
You need the right 1,000 people paying attention.
Your Version (Based on Business Model):

Start here. This is Voice 1.
Everything else amplifies from your founder platform.
Post 3-5x/week. Document decisions. Share failures. The goal is pattern recognition. Your audience needs to see you consistently enough to trust you.
But founder voice alone caps out.
You can build to $500K-$1M with just Voice 1. Maybe $2M if you're exceptional.
To break through $5M+? You need external validation.
That's where Voice 2 multiplies everything...
Voice 2: Creator Voice (Bottom-Up, Unofficial Validation)
There’s a problem with Voice 1 (founder content):
People know you're biased. You're supposed to love your product.
But when 300 random creators mention your product organically?
That's breaks skepticism.
Ridge seeded 2000+ creators in Q1 2025 alone.

The Math Behind Creator Scale:
18.7K creators contacted
2.6K creators seeded
3.3M impressions
$11.37 CPM
Opt-in rate: 19%
Posting rate: 51%
1k tagged posts
IF just one post goes viral that's a $100K+ revenue day.
Return: 1000 pieces of authentic content worth $150K+ if you hired influencers
Most brands overcomplicate creator partnerships. Contracts. Briefs. Approvals. Payment terms.
Ridge made it low-friction by design.
No lengthy briefs. No overly curated campaigns. Instead, creators were invited to try Ridge and, if they liked it, share it naturally with their audiences.
At this scale, it doesn't look like marketing. It looks organic.
Because it IS organic.
Your target customer is scrolling social. They see their favorite micro-creator using Ridge. Not "sponsored by Ridge." Just genuinely using it.
First thought: "Maybe I need to check this out."
They Google Ridge. They find:
Sean's podcast (Voice 1) ✓
50 more creator videos (Voice 2) ✓
Reddit discussions (Voice 3 - coming next)
Three independent validation sources.
That's when the sale becomes inevitable.
Your Version (Scaling Strategy):

Now Watch What Happens When Voices 1 + 2 Compound:
Someone sees a TikTok from a creator using Ridge (Voice 2).
First thought: "Is this real or is he getting paid?"
So they Google "Ridge wallet review."
Top results:
Reddit thread: "Is Ridge actually worth $75?"
YouTube: Sean Frank on a podcast talking about building the business (Voice 1)
More creator videos (Voice 2)
Ridge's official site (Voice 4)
They click the Reddit thread.
If only Voice 2 is active: They find creator reviews but no official presence. Feels like astroturfing. Skepticism remains.
If Voices 1 + 2 are active: They find creator reviews AND see Sean's podcast clips discussing product decisions AND notice Ridge team members being helpful in comments.
Three independent sources confirming the same thing.
That's when skepticism breaks.
But there's still a gap. A critical one.
Someone's doing research at 11 PM. They Google "Ridge wallet worth it Reddit."
If no one (Ridge’s team would be best, but evangelical customers also works) isn't there being helpful (not salesy), they lose the sale to whoever IS there answering questions.
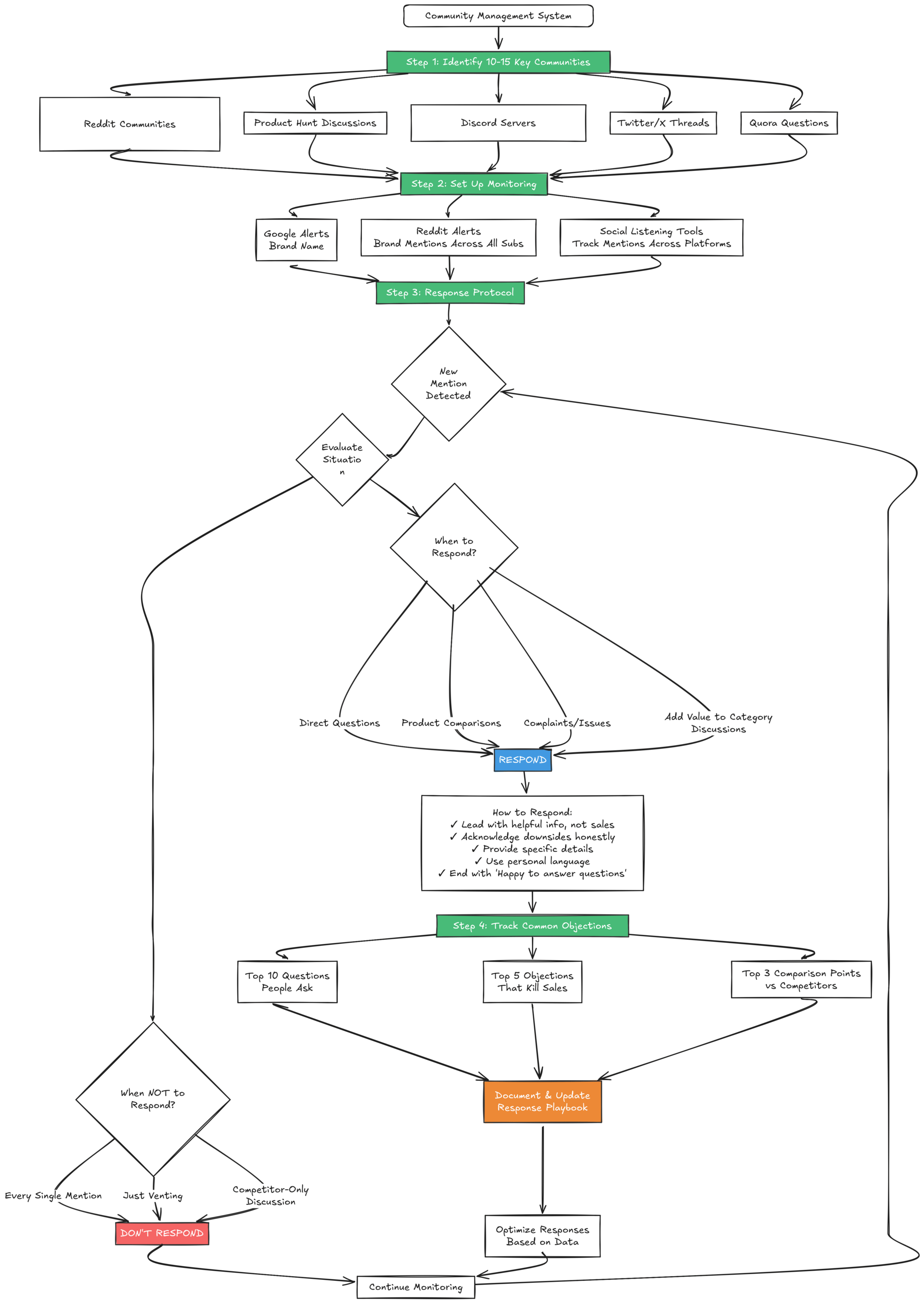
Voice 3: Community Voice (Bottom-Up, Official Presence)
Before someone buys they research.
They don't just trust ads (Voice 4). They don't just trust creators (Voice 2). They don't just trust the founder (Voice 1).
They Google: "[Your product] Reddit" or "[Your product] review" or "Is [Your product] worth it?"
What do they find?
Most Brands: Nothing. Or worse, unanswered questions and complaints.
Ridge: Thousands of discussions started by loyal customers who advocate for them organically.

Ridge's Actual Playbook:
Here's what's interesting, Ridge doesn't actively manage Reddit or Discord communities themselves. They scaled so fast (using Meta arbitrage in early days) that they built a customer base so loyal, those customers do the advocacy work for them.
Google "Ridge wallet Reddit" and you'll find hundreds of threads. Most started by customers, not Ridge.
But Ridge DOES have a world-class support team. When customers reach out, they get such helpful responses that customers screenshot and share them on Reddit unprompted. That's Voice 3 at work, exceptional support that becomes shareable content.
But you don’t have to look far to find brands actively engaging with their community on Reddit, Discord, IRL, or wherever their customers hang out.
OpenAI is on Discord. So is Midjourney. ClickUp’s on Reddit, so is The Browser Company. At Fireball we were all over X (then Twitter) and dozens of IRL events (bars, conferences, tastings) every week.
The Community Management System

The 5:1 Rule: For every 1 response about your product, make 5 responses just being helpful in your category.
Now you're ready to double down on Voice 4...
Voice 4: Brand Voice (AI-Amplified)
Ridge only manually creates a TINY bit of brand content.

They generate 500+ ads daily using AI workflows.
"Content's everything. I'm only able to spend $200K/day because my content is so good. That's the X factor."
500 creatives per day = 500 lottery tickets.
If just one goes viral that's a $5M day.
Here’s their system:
AI-powered creative generation → Custom GPTs trained on winning ads generate hundreds of variations (different angles, hooks, visuals)
Automated testing → Meta's algorithm tests everything, winners scale, losers die
Human-guided strategy → AI provides volume, humans provide taste. After an ad is pre-vetted by humans, validated by Meta, human creatives take over and make it 10x.
This works because:
Meta ads (where Ridge overindexes) burn out fast.
You need constant fresh creative (even more important with Andromeda update last month)
If manual teams are making 10-20 variations per month and Ridge's AI is making 500+ every day, who’s going to find winners faster?
That's the difference between a $20K/month and $200K/day.
Your Version:
Month 1-2: Start with 10-20 AI variations/week
Build a workflow with GPT-Image-1, Nano-Banana or Claude + Sora/Veo for video flows
Test on Meta with $500-1K budget
Find winners, scale them. Manually edit and improve the good ones.
Month 3-4: Scale to 50+ variations/week once you find what works
Month 5-6: Build Ridge's system (custom GPT, automated uploads) if you have PMF
Start with principle, automate winners later.
Resources Reality Check
"Ridge has unlimited resources. I don't."
Ridge spent 10 years and millions figuring this out. You're compressing to 6 months days with the blueprint.
Your investment at $3M ARR: $85K/year
Voice 1: $0 (your time posting)
Voice 2: $20K (creator seeding)
Voice 3: $60K (community manager)
Voice 4: $5K (AI tools)
The principle scales:
At $0-500K: Voices 1+2 only ($2-5K)
At $500K-$2M: Add Voice 3 ($35K)
At $2M+: Add Voice 4 at scale ($85K)
You need the PRINCIPLE on Day 1, not the full system.
Your 6 Month Build
You can't build Ridge's 10-year system overnight.
But you can activate all 4 voices in 6 months.
Here's the playbook:

My note: This is a general timeline. If you have a DTC ecomm brand go harder on Meta earlier. Scale w/ ads
The Economics: Build vs Ignore
OPTION A: Build the 4-Voice System
Investment (Year 1 at $3M ARR): $85K
Return:
15% conversion lift = +$450K
25% CAC reduction = +$150K
30% LTV increase = +$300K
Total: $900K on $85K invested = 10.6x ROI
Year 2 (same budget): $1.8M return (compounds on foundation) = 21x ROI
Year 3: Category moat established. Competitors 2+ years behind
OPTION B: Stay Single-Voice
Investment: $80K (more ad spend, same approach)
Year 1 Return: -$200K missed opportunity (5-10% growth but CAC up 15-20%, hit $20K ceiling)
Year 2: -$500K+ (competitors with multi-voice systems dominating, your CAC up another 20%)
Year 3: Permanently behind. Playing catch-up.
3-Year Difference: $5.7M+ (Option A vs Option B)
What Sean Frank Said
Everyone has a "good product." The difference is distribution.
And multi-voice distribution takes time to build.
Platforms change. Algorithms change. Human psychology doesn't.
Ridge makes people feel:
Trust (creator mentions)
Authority (founder presence)
Community (helpful)
Legitimacy (professional brand)
Four voices. All creating emotion. All compounding.
My Ask (If You're Serious)
Block 2 hours this week to map your strategy
Activate Voice 1 by Friday (post first founder content)
Email me your progress
Subject: "4-Voice Build - Month 1"
Tell me: What you're building, your Voice 1 plan, your biggest question.
I respond to everyone actually building. I'll tell you if you're on track or missing something important.
Want the detailed week-by-week implementation timeline? I wrote a much longer version with granular week-by-week breakdowns, templates, and checklists. It got too dense for a newsletter, so I turned it into a comprehensive ebook. Download the 4-Voice System Implementation Guide
If this newsletter lit a fire under you, forward it to one person who would benefit.
🎁 Get rewarded for sharing! I’ve scraped and distilled every lesson from the entire AppMafia course (and built a custom AI trained on it all). This means you get the exact frameworks, insights, and viral strategies behind their $36M empire.
Invite your friends to join, and when they sign up, you’ll unlock my App Mafia GPT.

{{rp_personalized_text}}
Copy and paste this link: {{rp_refer_url}}



