A few weeks ago, I got a top secret email from MrBeast and Mark Rober inviting me to join #TeamWater’s $40M clean water initiative. To be honest, I expected behind the scenes chaos.
What I got was a masterclass in operationalized generosity (and a framework any operator can clone with AI).
Here’s what 3,000 creators like me received INSTEAD of vague instructions:
✅ Creative toolkit (logos, b-roll, content ideas, FAQs)
✅ Messaging guides
✅ Donation & impact hub
✅ Personalized fundraising links
✅ A fully operationalized system.

This is what product operators and marketers dream of: A one‑month sprint that converts attention into outcomes.
Here's the shock: MrBeast's 600-person team costs millions per month. Your AI-powered "team" costs $100/month and moves 10x faster.
But first, I need to ask you something important...
Before I break down the campaign, I’m asking you… to get involved.

Look, this isn’t just another cause or hashtag. This is the pitch. The real one. We’re only here, building brands and scaling businesses, because we have something that billions still go without: clean water. Every funnel, every launch, every “overnight success” story you see in our world, they all start with access to basics like a safe drink of water.
It’s easy to forget that. But #TeamWater is a chance to reset that perspective, just for a minute, and channel our collective energy into something massive. I’m inviting you, operators, builders, marketers, to do exactly what we do best: convert action, attention, and network into real, measurable outcomes.
Donate here today —> https://tilt.fyi/5DnkFtKvxR
Now, let me show you the machine behind the mission.
Here’s How The #TeamWater Campaign Works
On August 1st, MrBeast and Mark Rober hit launch on #TeamWater with 3,000 creators ready to go. Not 30. Not 300. Three thousand.
But here's what shocked me most about their system… it wasn't the scale. It was the simplicity.

The Formula That Changed Everything
Three mechanics drive the entire engine:
1. Meme-able Math "$1 = 1 person gets clean water for a year"
Simple enough for a thumbnail
Complex enough to scale
Authentic enough to verify
2. Time-Boxing Creates Urgency 31 days. $40M goal. Public countdown.
Clear deadline drives action
Live metrics feed competition
Scarcity principles at scale
3. Distributed Trust Architecture A pyramid of influence that beats celebrity endorsements:
Macro creators (MrBeast, Mark Rober, Kai Cenat, Gordon Ramsay) seed initial surge
Mid-tier creators maintain momentum
Micro creators drive local authenticity
Field footage provides proof of impact
This is where it gets interesting for operators like us...
An AI scheduling assistant that lives up to the hype.
Skej is an AI scheduling assistant that works just like a human. You can CC Skej on any email, and watch it book all your meetings. It also handles scheduling, rescheduling, and event reminders.
Imagine life with a 24/7 assistant who responds so naturally, you’ll forget it’s AI.
Smart Scheduling
Skej handles time zones and can scan booking linksCustomizable
Create assistants with their own names and personalities.Flexible
Connect to multiple calendars and email addresses.Works Everywhere
Write to Skej on email, text, WhatsApp, and Slack.
Whether you’re scheduling a quick team call or coordinating a sales pitch across the globe, Skej gets it done fast and effortlessly. You’ll never want to schedule a meeting yourself, ever again.
The best part? You can try Skej for free right now.
MrBeast Had 600 People. You Have AI Agents. Who Moves Faster?
MrBeast and Mark Rober deployed an army: campaign leads, creative directors, editors, data analysts, community managers working around the clock.
You've got something that scales even faster: AI sub-agents.
Mini-specialists (each with their own job, stack, and output) cooperating like a synchronized launch team. Instead of one monolithic "AI assistant," you're building a distributed system of agents.
The tool that made this possible? Claude Code's new subagents feature.
Here's how it works:
With Claude sub-agents, you spin up an AI “crew” (each one a specialist), tackling exactly the job you’d normally do yourself (research, outreach, content, whatever).
They run missions in parallel, get it done fast, and report back. You're still the boss, but now you’ve got a squad doing the heavy lifting while you focus on the big-picture.
But here's what most campaigns get wrong...
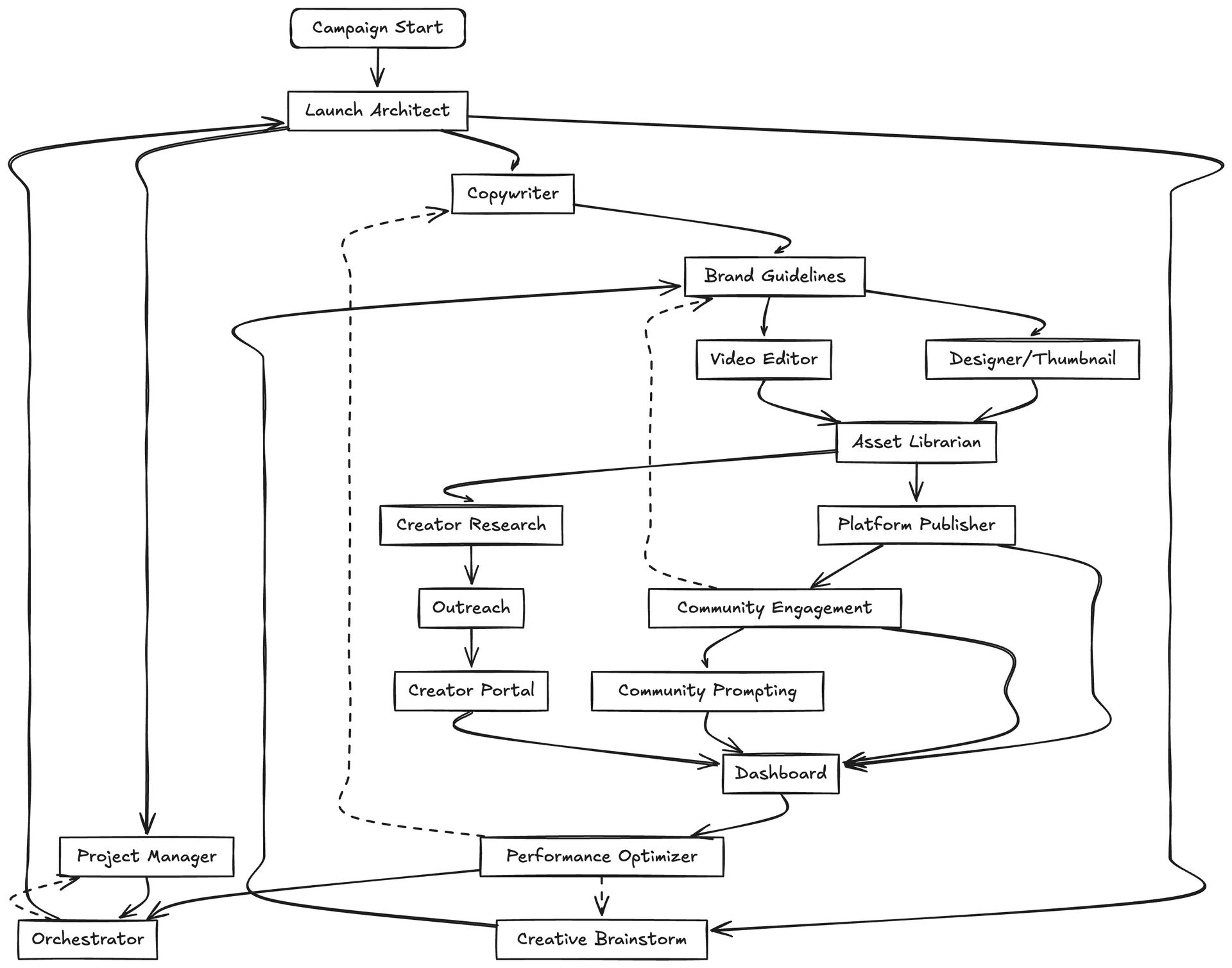
Meet the AI Operator Stack

You don’t need a 20-person ops room to run a #TeamWater-scale launch. You need a clear blueprint and a small cast of specialized AI agents that act like a cross‑functional team.
Think of it as a campaign factory: strategy in, assets out, distribution humming, and dashboards updating in real time.
Think of it as a campaign factory: Strategy in, assets out, distribution humming, dashboards updating in real time.

Layer 1: Strategy + Project Management
Purpose: Decide what matters and keep it moving.
The Agents:
Launch Architect Agent: Designs campaign sprint, messaging ladder, one-number goal
Project Manager Agent: Tracks tasks, dependencies, flags bottlenecks
What You Get: Campaign brief, milestone calendar, live task board that updates itself
Layer 2: Creative + Messaging
Purpose: Turn strategy into words and concepts people act on.
The Agents:
Copywriter Agent: Hooks, captions, scripts, email copy, landing pages
Brand Guidelines Agent: Reviews for voice, tone, compliance
Creative Brainstorm Agent: Content concepts, thumbnail ideas, creative briefs
What You Get: Platform-ready copy, approved messaging, creative briefs with visual references
Layer 3 is where most campaigns fail. Here's why...
Layer 3: Asset Production
Purpose: Produce shippable visuals and video at scale.
The Agents:
Designer/Thumbnail Agent: Social graphics, thumbnails, ad creatives
Video/Clip Editor Agent: Long-form to short-form clips with captions
Asset Librarian Agent: Searchable, organized asset library
What You Get: Platform-optimized visuals, short-form video, organized asset library
Layer 4: Distribution
Purpose: Right message, right channel, right messengers.
Creator Ops Agents:
Creator Research Agent: Identifies and ranks niche creators
Outreach Agent: Personalized DMs, asset distribution, response tracking
Creator Portal Agent: Automated onboarding with tracking
Social Media Ops Agents:
Platform Publisher Agent: Multi-platform posting with optimization
Community Engagement Agent: Comment monitoring, DM management
Community Prompting Agent: Daily prompts, milestones, leaderboards
What You Get: Creator pipeline, scheduled content, active community engagement
Layer 5: Reporting + Optimization
Purpose: Steer the sprint in real time.
The Agents:
Dashboard Agent: Live KPI tracking, performance snapshots
Performance Optimizer Agent: CTR analysis, conversion optimization, timing recommendations
What You Get: Real-time dashboards, daily optimization recommendations, data-driven pivots
Bonus: Growth Brain (Orchestration)
Orchestrator Agent: Monitors all agents, spots delays, triggers alerts
What You Get: Morning "AI Stand-Up" report, automated coordination

How The System Actually Works
Single Source of Truth: Strategy sets the "one unit of impact" and sprint window. Cascades to creative (what to say), production (what to make), distribution (where/when/who), reporting (what to measure).
Tight Feedback Loop: Distribution and performance data flow back daily. Creative rotates hooks, production swaps thumbnails, strategy adjusts milestones.
Tool-Native Handoffs: Each layer writes to your existing systems (Docs, Drive, ClickUp, Notion, Slack). Clear APIs between layers.
Orchestrated Autonomy: Sub-agents operate independently within boundaries while Growth Brain coordinates dependencies and timing.
Why This Changes Everything for Your Next Launch
Speed: Predefined handoffs cut cycle time from "idea" to "posted"
Quality: Brand, compliance, and data enforced as gates (not afterthoughts)
Scale: Add more creators, assets, or channels without re-architecting
Control: Steer by dashboard, not gut. Loop closes every 24 hours.
The one tool that made this entire system possible? Claude Code's subagents feature that lets you deploy this full stack in one click (configs, prompts, and tool bindings included).
Your Move
MrBeast cracked the code on operationalized generosity. AI agents just made campaign operations 100x more accessible.
The attention economy meets social impact at scale, and for the first time, you don't need a million-dollar team to play.
Two actions:
Join the mission: Support #TeamWater → https://tilt.fyi/5DnkFtKvxR
Clone the machine: Deploy your AI operator stack and transform how you launch
The framework is yours. The impact is ours to create.
If this newsletter lit a fire under you, forward it to one person who would benefit.
🎁 Get rewarded for sharing! My team grew NEW accounts to over 50 million views in just a few months. We made an AI viral hook generator so you can follow the same hook frameworks that we do.
Invite your friends to join, and when they sign up, you’ll unlock our AI Viral Hook Generator—the ultimate tool for creating scroll-stopping content.

{{rp_personalized_text}}
Copy and paste this link: {{rp_refer_url}}



